中咨視界
黃文 丁嵐 柴進進 | “兩個構建”背景下核電“數智化”發展思路與路徑研究
| |||||
| |||||
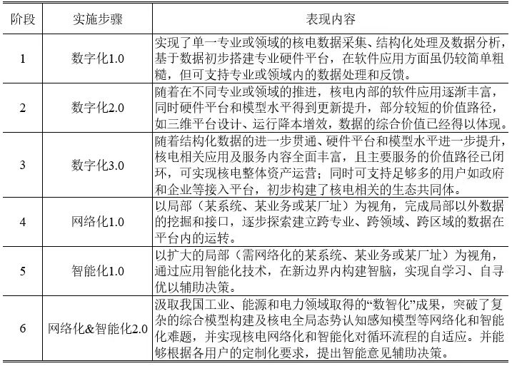
編者按:我國力爭2030年前實現碳達峰、2060年前實現碳中和,是黨中央經過深思熟慮作出的重大戰略決策,事關中華民族永續發展和構建人類命運共同體。能源領域碳排放總量大、占比高,是實現綠色低碳轉型和高質量發展的關鍵。公司能源業務部成立了以部門領導為龍頭、以青年黨員為骨干的“3060”研究小組,貫徹新發展理念和能源安全新戰略,對以新能源為主體的新型電力系統、碳排放和水電、新能源、核電、儲能、煤炭等方面高質量發展進行了探索性研究,以推動構建清潔低碳安全高效的能源體系。為促進研究成果的應用,本公眾號將核心研究成果以系列文章的形式陸續刊發,供業界同仁參考。 “兩個構建”背景下核電“數智化”發展思路與路徑研究 黃文 丁嵐 柴進進 摘要:在我國能源和電力產業,“數智化”因對能源要素配置效率優化、供需匹配協調、綜合能效提升乃至“兩個構建”實施成效的關鍵作用,長期以來備受各方關注。但在核電領域,對于“數智化”發展總體目標和實施路徑的研究一直被忽視。鑒于此,本文在總結相關行業經驗的基礎上,總結提出核電“數智化”發展的總體目標及相關要素,并以當前我國核電發展現狀及“數智化”的關鍵需求為切入點,探討形成了近期我國核電“數智化”發展實施路徑。 關鍵詞:核電;“數智化”;總體目標;BRK模型;發展路徑 一、引言 當前我國能源和電力產業正在經歷“百年未有之大變局”,在國家“碳達峰、碳中和”重大戰略決策指導下,以“兩個構建”(構建清潔低碳安全高效的能源體系、構建新能源占比逐漸提高/以新能源為主體的新型電力系統)為重點任務的能源綠色低碳轉型行動正穩步推進[1]。總結世界能源低碳轉型的歷史經驗,其往往與科技革命相伴相生、融合并進,以工藝技術的不斷創新和產業模式的升級再造等,在能源低碳轉型同時實現效率提升,推進社會生產力發展[2]。如能源從木柴到煤炭、煤炭到石油及電力的低碳轉型分別與兩次革命中蒸汽機以及內燃機、發電機的發明和廣泛應用密不可分[3]。 目前,全球新一輪科技革命正當其時,以大數據、云計算、物聯網、移動互聯網、人工智能等為代表的“數智化”(數字化、網絡化、智能化)技術及產業正不斷壯大,已實際成為這一輪變革的核心驅動和關鍵內容。在我國,“數智化”技術也在全面滲透基礎工業及經濟社會發展,不僅全面影響和改變了人們的生產生活方式,并已催生和推動我國數字經濟向更繁榮、更深化和更規范的階段發展[4]。 在我國能源和電力產業,“數智化”也因對能源要素配置效率優化、供需匹配協調、綜合能效提升乃至“兩個構建”實施成效的關鍵作用,長期以來備受各方關注。圍繞如何通過“數智化”發展促進我國能源低碳轉型,不少學者及相關機構已開展了大量研究。具體研究分為三類,第一類是以能源互聯網框架下的綜合能源系統為載體,聚焦“數智化”技術對多能源參與調節的支撐作用[5-7],保障能源安全供應和高效匹配;第二類是以“雙碳目標”下新型電力市場為載體,研究能源系統和市場數據的互聯互通、有機耦合[8-10],實現系統能效和市場績效提升;第三類則從“數智化”自身出發,對在能源各行業的相關理念、關鍵技術及應用前景進行闡述[11-13]。目前這些研究多關注于能源流通和消費領域,如電網和電力市場,生產領域則以火電、可再生能源或圍繞其建立的綜合能源系統為主要研究對象,如“源網荷儲”“風光水火儲”等,對核電“數智化”發展的研究分析相對較少。 現有對核電“數智化”發展的研究,集中在各核電集團運行技術部門或核電運營單位開展。如汪映榮、徐國彬、伍吉澤和干依燃等[14-17]分別論述了數字化核電廠的定義、5層模型、功能架構和關鍵技術等。潘保林、王謙和張陸洋等[18-20]分別研究分析了數字孿生、智能技術和5G通信技術等在核電領域中的可能應用場景。邱杰峰和孫宇[21-22]分別針對核電具體堆型(“華龍一號”)及建設階段進行了數字化實踐探索。孫奇[23]提出了智能核電理念、全過程實施總體架構及部分應用方向。但歸納總結相關調研文獻,研究內容多集中在“數智化”技術在核電行業本身的應用方向及相應的功能前景,對核電“數智化”發展總體目標和實施路徑的研究受到忽視。本文嘗試從該視角出發,在總結相關行業經驗的基礎上,總結提出核電“數智化”發展的總體目標及相關要素,并以當前我國核電發展現狀及“數智化”的關鍵需求為切入點,探討形成近期我國核電“數智化”發展實施路徑。 二、電力行業對數字化和智能化的界定及理解 數字化電廠的概念早在20世紀末就已出現,早期電廠采用了數字化控制技術,就可算作數字化電廠。2012年我國電力行業標準《火力發電廠熱工自動化術語》(DL/T701-2012)仍部分沿用了該傳統思路,將數字化電廠定義為“電廠數字化達到一定程度后的概念。電廠各級控制和管理系統(包括現場設備等基礎單元)均進入數字化后稱為數字化電廠”。 隨著信息技術對電力生產過程效能的提升,逐漸為電力行業所認識和關注,電廠智能化的概念也就在2010年前后應運而生。《火力發電廠熱工自動化術語》對電廠智能化的定義是,“廣泛采用現代信息處理和通信技術、智能傳感技術、智能執行機構技術,以及智能控制方法和管理決策技術,最大限度達到電廠安全、高效、環保運行狀態的過程”,此時電廠智能化的概念仍較模糊且只針對電廠運行階段。2018年中國電力企業聯合會以團標形式[24],對智能化電廠定義做了進一步補充,提出電廠智能化是“在廣泛采用現代數字信息處理和通信技術基礎上,集成智能的傳感與執行、控制和管理等技術,達到更安全、高效、環保運行,與智能電網及需求側相互協調,與社會資源和環境相互融合的發展過程”,并提出其“是數字化電廠的延伸與發展,其功能需求應包括建設(設計、安裝、調試)、運行(過程監測、控制、操作)、維修(維護、檢修)、生產和資產管理過程的智能化、信息化、可視化、高安全性等特點”,要求“實現全廠設備全生命周期(設計、制造、建設、運行、退役)數據的數字化,通過高度自動化、功能融合、信息共享的一體化平臺管控,達到電廠安全、經濟和環保指標綜合最優目標”。 近年來,隨著數字孿生、虛擬現實和人工智能等新型信息技術的提出和廣為人知,從各類調研文獻中發現[11-17],傳統的數字化電廠定義已逐漸被放棄。對于新型數字化電廠,電廠“數字化”已逐漸由單純的控制管理工具,變為一種可提供電廠各類管理應用和業務數據處理的平臺,甚至是電廠發展新業態如產業上下游工業物聯、區域協同增值服務等的重要載體;其發展目標不僅已遠超越傳統定義的框架,功能內容甚至有望延伸至電廠乃至行業的范疇之外。 在數字化電廠功能邊界大幅外延的情況下,電廠智能化作為其高級形態,兩者的差異將集中在智能化技術如人工智能、機器人,是否得到全面應用,是否實現全局感知及智能決策。基于該視角,數字化電廠可視作智能化應用程度低、全局感知主要依賴于人、決策模式仍按預定編程等的“基礎版”智能化電廠。 而處于兩者之間的電廠網絡化,實為數字化電廠升級至智能化電廠的必經之階段。網絡化并不特指工業互聯網、物聯網或其集合體,而是一種跨專業、跨領域、跨區域的協同發展狀態。該狀態下可引入挖掘外部數據,支持人工智能、機器人等智能化技術深度學習并擴展,從而實現更大范圍內的態勢認知感知、智能決策的綜合最優化,從而完成升級過程。 三、核電“數智化”總體目標及相關要素研究 (一)核電“數智化”發展的總體目標 參考其他行業對數字化、智能化電廠發展目標的界定,并結合此次對國內外核電“數智化”發展現狀的調研[15][21][23-24],本文也將核電“數智化”發展的總體目標分為3個階段,即數字化、網絡化和智能化。 1.核電數字化。總體目標:在安全高效專業的計算平臺上,基于大量豐富的基礎數據,通過先進的數值算法、對標建模、三維仿真模型和可視化技術,逐步建立針對核電全生命周期、涵蓋各項業務和經營管理的數字化應用,既可實現全面精確直觀的表現、計算和預測真實核電廠的主要性能、參數和行為等,還能通過生產數據的高效迭代和精確還原等,反饋并幫助核電進行全面的優化和提升。而隨著核電數字化應用的增加,部分應用可根據涉及內容和相應權限,通過云端,服務于行業部門、地方政府、核電集團和產業鏈相關企業。 2.核電網絡化。總體目標:基于我國已形成的工業互聯網或物聯網等,在核電內部針對數字化基礎較完備的局部(某系統、某業務或某廠址)等,實現對局部以外數據的挖掘和接口,通過協同探索實踐,逐步建立跨專業、跨領域、跨區域的數字模型及實現平臺內的運轉;最終在數字化平臺上,形成具有協同性質的綜合應用系統及其發展完善機制。 3.核電智能化。總體目標:在核電內部數字化網絡化基礎總體完備的條件下,推進實現“外部接口-數據收集挖掘-綜合建模”到“外部接口-再收集挖掘-模型擴展”等循環流程的數字化,在流程中全面應用智能化技術;通過態勢認知感知和智能決策等的專業綜合化、領域聯合化和區域擴大化,實現核電智能化,即能夠自學習數據、自適應流程、自尋優決策;結合各用戶服務的定制化要求,輔助核電廠、核電廠群、核電集團和核電產業與相關產業領域及所在區域范圍形成整體最優化的發展局面。 各階段的關鍵特征和難點[25-27]見下表1。 表1 核電“數智化”發展的總體目標及關鍵特征等 (二)核電“數智化”發展的實施步驟 核電是一個極其復雜的人機系統,其規劃、建設、運行和退役等方面均表現出超常復雜性和集成性[28],也決定了其“數智化”的難度和強度遠超一般的工業基礎設施[23]。因此,核電“數智化”發展的各階段目標不僅難以“一蹴而就”,還應努力實現與我國工業、能源和電力領域“數智化”的同步發展和相輔相成。 基于上述3個階段的總體目標、特征和難點等,本文建議核電“數智化”發展分為6個步驟進行實施。具體見下表2。 表2 核電“數智化”發展的實施步驟 (三)核電“數智化”發展的初步模型 鑒于核電相關專業的數量龐大、涉及領域和區域較多,各局部已有的“數智化”基礎及進展程度也參差不齊,因此在實際發展中,核電“數智化”發展各步驟并非簡單的串行或并行關系[23]。雖然單一系統、業務或廠址的“數智化”模型較為清晰(見圖1),但經過大量的局部內容累加迭代后,整體上呈現出或串行、或并行、或交叉甚至當前難以估計的超級復雜進程。而這也是核電“數智化”具有超高難度和強度的主要原因。 圖1 局部及擴大的核電“數智化”流程圖 以核電內互聯物聯、并助力我國數字經濟發展為理論指導[29],基于我國“數智化”技術發展現狀、核電產品全周期管理、核電工程各階段工作內容以及價值管理和價值閉環的技術方法[30][31][32],本文提出核電行業“數智化”轉型發展BRK模型及其結構示意圖(見圖2)。該模型的架構內容涵蓋規劃、建設、運行和退役等核電工作階段;各階段要素包括規劃、選址和投資,設計、采購和施工,能源市場、運行和維護,設施評估、延壽和退役。 圖2 核電“數智化”發展BRK模型結構示意圖 四、我國核電“數智化”發展路徑的思路探討 (一)“強主板”,優化精細管理和創新發展模式 經過多年的努力,當前我國核電行業在研發數字化堆芯平臺以精細化分析預測實體反應堆、基于核電三維數字化模型及異地協同平臺優化設計和減少錯誤、機組運行和重大設備在線監控和安全診斷、利用視覺或虛擬仿真技術提前開展安裝維修過程驗證、建立數字檔案館并推動數字化移交以加強數據管理等方面,已取得較大突破及一大批成果,部分專業或領域甚至已進入數字化3.0階段。未來我國核電“數智化”發展應立足于相關專業或領域的較好基礎,進一步拓展“數智化”實踐應用的廣度和深度,如各局部聯合發力、逐漸將數字化堆芯平臺擴展應用至核電廠/“核電廠+廠址”整體,同時推動核電網絡化和智能化技術發展,實現已有核電廠的優化精細管理和新建核電廠的新型建設模式(見圖3)。 圖3 核電廠新型建設模式的設想[33] (二) “補短板”,匯聚挖掘數據和融入對接外部 但應看到,相比國際核電和國內電網等行業的先進代表[34-35](相關行業先進代表相關調研內容見表3),我國核電“數智化”在全域數據匯聚、電廠數據挖掘和融入對接外部“數智化”發展方面仍然存在不足。未來核電“數智化”應致力在內部打破行業及企業數據梗阻、推動數字孿生技術在核電廠應用、推動全過程數字化移交、形成安全可靠統一的通用數據庫和各有特色的可調用專有數據;在外部積極融入數字電網和對接數字政府等方面,解決核電已面臨或即將面臨的電力比重提高導致消納受限(沿海4個省份2021年核電電量占比已接近或超過20%)、常規的項目開發模式對規劃裝機目標完成支撐不足、在屬地化能源鏈中角色定位狹窄等問題[36],以期相關內容在短期內能夠產生經濟收益或管理效益。 表3:相關行業先進代表的“數智化”發展[34-35] (三) “樹樣板”,加快核電“數智化”示范區建設 工業、能源和電力“數智化”發展是一項長期工程。即使是在該領域處于相對領先地位的歐美地區,也僅是部分國家能夠在“數智化”發展部分領域,能夠具有一定預見性和引導性,且仍需始終保持高昂的資金投入,如僅2021年美國參議院批準了2500億美元投資,用于提升高性能計算、先進計算機硬件、人工智能和機器學習等重點基礎領域[37]。而核電作為高科技密集產業,“數智化”難度不僅遠超一般的能源和電力工業,其發展將需要也必將拉動一批相關產業的“數智化”轉型發展。因此,核電應充分借鑒全球工業、能源和電力“數智化”發展的經驗,發揮綜合性集成優勢,以關鍵系統、核心業務或重點廠址/電廠為抓手,加快核電“數智化”示范區建設,力爭在局部先行打通“數字化-網絡化-智能化”的實施步驟;并通過“聚焦點、穿好線、帶動面”的方式,銜接配套產業鏈和帶動相關專業或領域“數智化”發展。 五、結論及政策建議 (一) 近期我國核電“數智化”發展的路徑選擇 參考本文提出的我國核電“數智化”發展BRK模型,并兼顧“數智化”技術更新等因素,本文在發展路徑主要思路的基礎上,保守提出了近期我國核電“數智化”發展的主要路徑: 1.打造數據基礎:應加快推進數據直接采集和核電廠數字孿生,逐步匯聚核電全域數據,初步形成數據中心,打造“數智化”發展基礎。 2.統籌數字平臺:探索多種類合作方式,與我國領先IT企業聯合研發開放、開源的核電行業數字化平臺,并持續將行業場景與ICT技術結合,豐富平臺應用。 3.局部價值閉環:圍繞我國核電發展的關鍵影響因素如堆型和廠址安全、前期工作推進和電力消納等,逐步建立與已有數字化堆芯平臺以及數字中國、數字政府或數字電網等的連接,打造核電相關服務,以經濟收益或管理效益打通價值閉環,并以創新促進我國核電高質量發展。 4.構建安全防護:核電“數智化”發展對于核電安全既是機會也是挑戰。核電行業應加快形成對影響核安全的數據安全、網絡安全和智能安全等技術新高地的自主研發能力,培育契合核安全的“數智化”文化理念,避免在核安全方面留下缺陷和隱患。 (二)政策建議 1.制定中長期戰略。核電“數智化”發展是一項長期工程,其未來發展情況與當前發展決策密切相關。建議盡快制定核電“數智化”發展中長期戰略,研究制定關鍵“數智化”技術的發展路線圖。 2.加強標準化管理。數據和平臺是核電“數智化”發展的基礎資源,這些基礎資源的共享必須基于統一的標準體系。建議要提前布局相應標準體系的建設,適時總結行業內部實踐經驗,逐步形成與國家統一、與國際接軌、有利于推動核電發展的“數智化”標準體系。 3.推動示范區建設。對在局部先行打通“數字化-網絡化-智能化”的實施步驟,且能夠實現與數字制造、數字電網、數字政府和數字中國等相關領域整體協同發展的核電“數智化”示范區建設,建議研究設立專項支持或給予其他政策支持。 參考文獻 [1]國務院.關于印發2030年前碳達峰行動方案的通知[OL].中國政府網,2021-10-26. http://www.gov.cn/zhengce/content/2021-10/26/content_5644984.htm. [2]馬麗梅,史丹,裴慶冰.中國能源低碳轉型(2015—2050):可再生能源發展與可行路徑[J].中國人口?資源與環境,2018,28(02):8-18. [3]孫肖陽.中國能源轉型及政策研究[D].中國石油大學(北京),2017. [4]國務院.關于印發“十四五”數字經濟發展規劃的通知[OL]. 中國政府網,2021-12-12. http://www.gov.cn/zhengce/zhengceku/2022-01/12/content_5667817.htm. [5]王成山,董博,于浩,吳建中,嚴晉躍,李鵬.智慧城市綜合能源系統數字孿生技術及應用[J].中國電機工程學報,2021,41(05):1597-1608. [6]周佳威.基于綜合能源服務平臺的智慧用能系統構建與應用[J].電工技術, 2021(01):92-93. [7]王立文,岳陽.智慧綜合能源服務云平臺建設與運營[J].電力設備管理,2021(07):160-162. [8]劉釗.能源和數字革命背景下能源系統與信息技術融合的技術架構研究[J].電工材料,2019(06):23-26. [9]楊錦春.能源互聯網:資源配置與產業優化研究[D].上海社會科學院,2019. [10]李穎杰,溫啟良.綜合能源系統與能源互聯網的合并[J].電子技術與軟件工程,2018(24):253. [11]朱寧.火電智能化體系架構和重點環節應用[J].中國能源,2020,42(08):9-12. [12]羅浩,王文超,李佳棟,劉敏琦.淺談近代智能化技術在水電工程中的應用[J].四川水力發電,2020,39(04):127-130. [13]黃偉偉.光伏電站智能化運維探析[J].智能城市,2021,7(09):67-68. [14] 汪映榮,許修亮,曹姝媛.數字化核電站構想[J].電信科學,2016,32(04):186-191. [15]徐國彬,李建偉,張秉卓.數字化核電站的構建與實踐[J].電子元器件與信息技術,2020,4(08):93-95. [16]伍吉澤.數字核電功能規劃與架構設計[J].中國核電,2017,10(03):348-354. [17]干依燃,蔡鼎陽,趙千里,黃捷,肖韻菲.基于云平臺的數字化核電廠關鍵技術研究[J].科技視界,2020(22):43-47. [18] 潘保林,鄒金強,毛志新,吳航.數字孿生技術在核電站的應用分析[J].中國核電,2020,13(05):587-591. [19]王謙,劉洋.智能技術在核電領域中的應用探究[J].中國設備工程,2021(17):148-149. [20]張陸洋,梅華悅.5G通信技術在核電的應用[J].電子技術與軟件工程,2021(17):25-26. [21]邱杰峰.“華龍一號”數字化轉型的實踐與探索[J].中國核電,2021,14(03):334-338+345. [22]孫宇.數字化建造技術在先進核電工程建設中的應用[J].產業與科技論壇,2020,19(12):39-40. [23] 孫奇,王理.智能核電技術發展與實踐[C]//.智慧能源產業創新發展報告(2018),2018:207-225+468. [24]中國電力企業聯合會.火力發電廠智能化技術導則.T/CEC164-2018. [25]華為與德勤(中國).全球能源轉型及零碳發展白皮書.2021. [26]國家電網國網能源研究院有限公司.能源數字化轉型白皮書(2021).2021. [27] 劉桂鋒,聶云貝,劉瓊.數據質量評價對象、體系、方法與技術研究進展[J].情報科學,2021,39(11):13-20. [28]魯剛,鄭寬.能源高質量發展要求下核電發展前景研究[J].中國核電,2019,12(05):498-502. [29]步才捷.IPv6到IPv6+從萬物互聯到萬物智聯[J].計算機與網絡,2020,46(20):42-43. [30]王飛躍,孫奇,江國進,譚珂,張俊,侯家琛,熊剛,朱鳳華,韓雙雙,董西松,王嫘.核能5.0:智能時代的核電工業新形態與體系架構[J].自動化學報,2018,44(05):922-934. [31]俞慶.綜合能源服務四大類商業模式解析[J].新能源科技,2021(04):33-35. [32]王烽權,江積海.跨越鴻溝:新經濟創業企業商業模式閉環的構建機理——價值創造和價值捕獲協同演化視角的多案例研究[J/OL].南開管理評論:1-30[2022-03-20]. http://kns.cnki.net/kcms/detail/12.1288.f.20211014.1503.002.html. [33]Grieves M W. Product lifecycle management: the new paradigm for enterprises [J].International Journal of Product Development, 2005, 2(1):71-84. [34]國務院國有資產監督管理委員會.國有企業數字化轉型專題[OL].國資委網站,2022-02-04. http://www.sasac.gov.cn/n4470048/n13461446/n15927611/index.html. [35]伍浩松,李穎涵.法國啟動所有核電反應堆的數字化克隆[J].國外核新聞,2020(10):11. [36]黃文.碳達峰、碳中和背景下核能高質量發展面臨的挑戰和對策建議[J].中國工程咨詢,2021(10):36-40. [37]張銘陽.全球人工智能產業發展現狀及發展趨勢淺析[OL].科學中國網.2021-11-08. http://science.china.com.cn/202111/08/content_41741866.htm. 注:該文已被“首屆中國核能高質量發展大會”收為會議論文,并即將在《核科學與工程》雜志上刊登。 | |||||
相關鏈接
- 李開孟 | 投資項目可行性研究的...2022-05-18
- 朱宇平 | 紅土鎳礦濕法冶金工藝...2022-05-17
- 李開孟 | 我國工程咨詢方法體系...2022-05-16
- 申海燕 | 打造原創技術策源地的...2022-05-12





